FreeCAD offers free pro-grade 3D modeling for engineers and designers

FreeCAD offers free pro-grade 3D modeling for engineers and designers

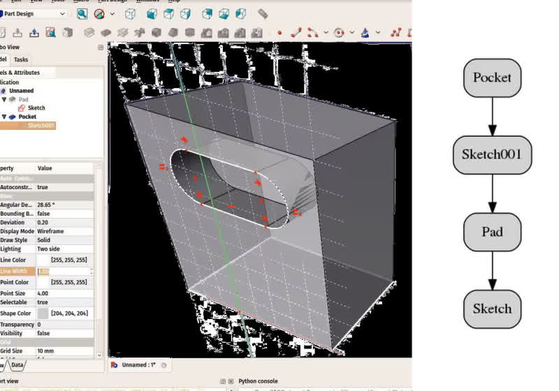
Open-source FreeCAD excels at creating precise, parametric models of real-world objects, making it ideal for mechanical engineering, product design, and architecture. It supports various file formats, assemblies, and simulations.

Read Entire Article